Posts

Showing posts from March, 2024

Sequence Diagram for Hospital Management System

Image
 

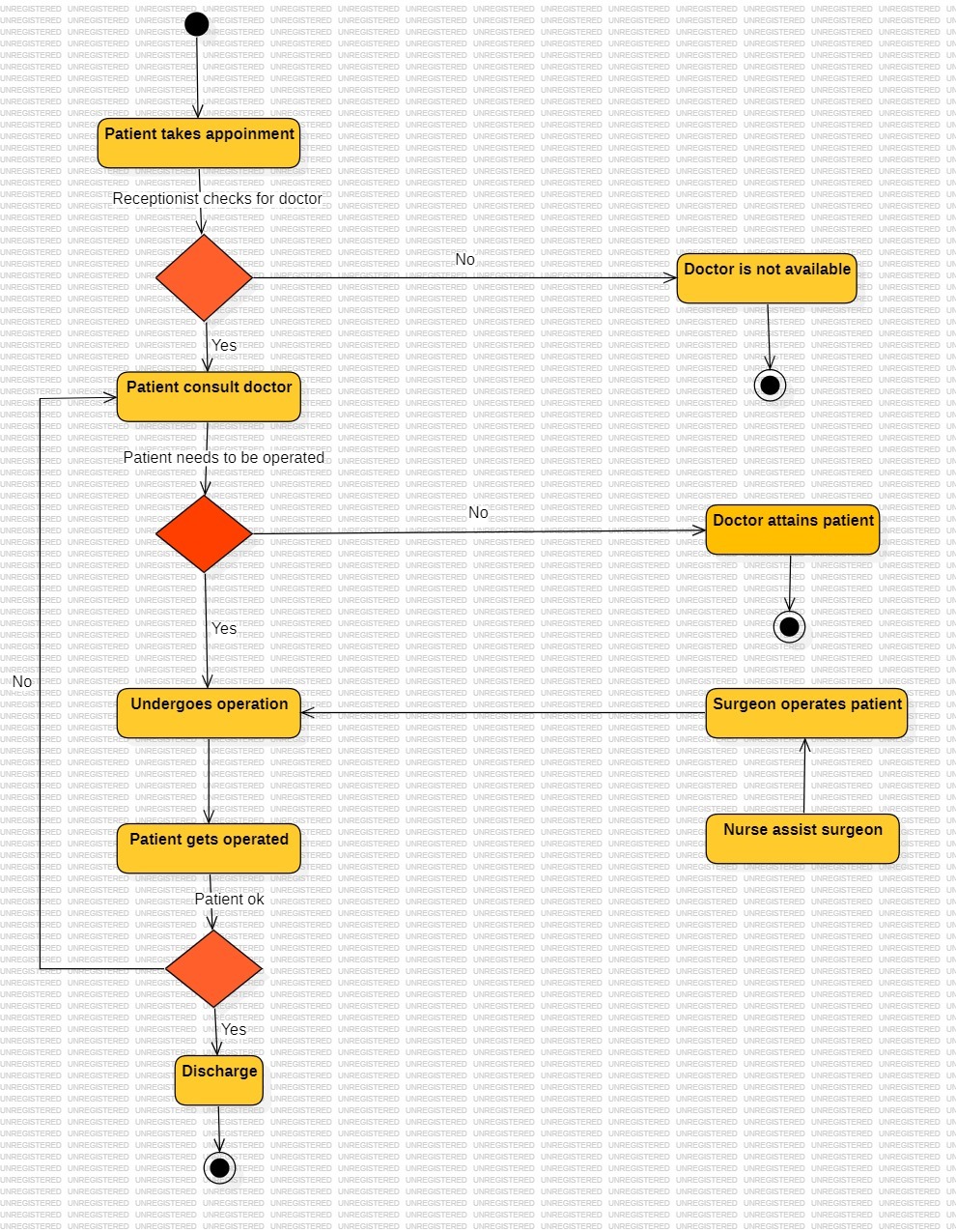
Activity Diagram for Hospital Management System

Image
 

Data Flow Diagram for Hospital Management System(Level 1 & Level 2)

Image
LEVEL 1   LEVEL 2

Use Case Diagram for Hospital Management System

Image
 

Class Diagram for Hospital Management System

Image
 
SRS FOR HOSPITAL MANAGEMENT SYSTEM   1.   Introduction   :- Hospital Management System (HMS) is a comprehensive software solution designed to streamline and automate the administrative and clinical operations of healthcare facilities. This Software Requirements Specification (SRS) document outlines the functional and non-functional requirements of the HMS, serving as a guide for its development, implementation, and maintenance 1.1 Purpose The purpose of this document is to provide a detailed overview of the requirements for the development of a Hospital Management System (HMS). This system aims to streamline various administrative and clinical processes within a hospital environment to improve efficiency and patient care. 1.2 Scope The HMS will encompass functionalities such as patient registration, appointment scheduling, inventory management, billing, and report generation. It will facilitate communication and coordination among different departments within the hospita...